威尼斯7026官网
ACCA(国际注册会计师)方向班招生简章
一、简介
(一)威尼斯7026官网
威尼斯7026官网自1980年成立以来,坚持立德树人、守正创新,围绕“以管理学为重点、多专业协调发展、狠抓本科教育、积极扩大研究生教育” 的总体发展战略,在人才培养、科学研究、社会服务和文化传承方面取得了长足进步,是省内知名的高水平商学院。
(二)ACCA方向班
威尼斯7026官网ACCA方向班,是威尼斯7026官网整合 ACCA 特许公认会计师公会、ACCA认可雇主企业、ACCA 中国、Hi 实习平台等项目资源,为威尼斯7026官网在校学生开设的基于ACCA学习的顶尖财务人才培养方案。
威尼斯7026官网于2012年与ACCA官方合作办学,截止目前共有300余人通过考核后被录取成为ACCA方向班学生,其中190余人毕业,毕业生总体就业率超过90%,大多在国内知名事务所、高科技企业、金融机构等就业或在国内知名财经大学继续深造。
ACCA方向班旨在充分利用我校优质项目资源,开展财会知识课程、职业能力培养、名企实习求职指导课程;参与 ACCA 方向班,学生在获得国内大学文凭与学位的同时,还可收获行业执业资格证书。ACCA 课程内容涵盖会计、财务、管理、经济、税务、审计等各方面。
二、关于ACCA
(一)简介
特许公认会计师公会(The Association of Chartered Certified Accountants,简称 ACCA) 以培养国际性的高级会计、财务管理专家著称,其执业资格证书受到世界范围内的广泛认可,被誉为“财会领域的 MBA 证书”。大部分 ACCA 会员都在政府机构、大型跨国企业、著名会计师事务所、咨询公司以及证券金融企业担当重要职务。
(二)ACCA证书的地位
ACCA=国际财会界的通行证
ACCA会员是被立法许可从事审计、投资顾问和破产执行的工作。
1.ACCA会员资格得到欧盟立法以及许多国家公司法的承认(1999年2月联合国通过了以 ACCA课程大纲为蓝本的《职业会计师专业项目国际大纲》,该大纲将作为世界各地职业会计师考试课程设置的一个衡量基准);
2.全面完善且科学的教学体系,被国内众多大学(180多所,包含上海财经大学、西安交通大学、西北工业大学、兰州大学等)采用并开设 ACCA专业;
3.受到全球180多个国家和地区的认可,普遍在留学移民中惠及;
4.目前全球有超过 7561 家认可ACCA的雇主企业,国内已超过800+家。ACCA对于立志于向商业社会发展的学生,是其在求职和升学过程中最有权威性、说服力的证书之一。
(三)全球认可雇主
ACCA认可雇主会在同等条件下,优先录用ACCA会员和ACCA学员。因此,ACCA学员及会员拥有无与伦比的职业发展优势。
ACCA在全球有超过 7500 家认可雇主,这些雇主对 ACCA 的课程体系、考试大纲和专业程度给予高度认可,将超过优先为 ACCA 的学员和会员提供实习和就业的机会,并支持员工考取 ACCA。
伴随中国经济金融国际化,在中国持有ACCA特许公认会计师资格证书象征着国际财经职业地位和广阔的职业发展机遇。目前ACCA会员主要就业方向包括花旗银行、汇丰银行、渣打银行、工商银行、中国银行等大型国际国内金融机构;阿里巴巴、通用电气、壳牌和联合利华等大型企业;和以“四大会计师事务所”为代表的国际财务金融服务机构。会计师事务所、世界500强企业、银行等金融机构这三个方向是ACCA持证者去往最多的工作单位。
ACCA的认可雇主(部分):
(四)就业方向
ACCA会员资格在国内被广泛认可,且多地政府都将 ACCA 持证人员列入稀缺性高端财会人才。据统计,国内ACCA人才班毕业生就业率和就业层次均高于普通财会专业学生,大部分学生就职于四大会计师事务所、大型金融机构、世界 500 强等大型企业。ACCA会员从业方向:
·国际四大、国内八大及地方会计师事务所审计师、咨询师
·外资银行、金融公司从事金融投资分析、风控、资金管理
·基金公司/投行从事投资、融资岗位
·国内外大型企业财务、审计、金融、风险控制岗位
·国内外上市公司财务总监、首席财务官(CFO)、执行总裁(CEO)、合伙人
·政府部门从事内部审计师、财务会计师
·自主创业成为公司创始人
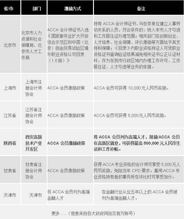
(五)各地政策优势(部分)

三、ACCA方向班课程安排
(一)课程体系

(二)证书获取
1.当学员通过 F1-F3 三门考试,并且通过基础阶段道德测试,即可获得商业会计证书;
2.当学员通过 F1-F9 九门考试,并且完成道德测试模块,即可获得高级商业会计证书,并可申请英国牛津布鲁克斯大学应用会计学学士学位;
3.当学员通过全部科目考试,并且完成三个科目线上课程,即可申请伦敦大学会计学硕士学位(MPACC);
4.当学员通过全部考试,即可获得 ACCA 准会员证书。累计三年工作经验,即可申请转为正式 ACCA 会员。
四、报名须知
(一)报名条件
1.2023级全日制在校本科生
2.具备较好的英语基础,且顺利通过方向班招生选拔
(二)报名选拔方式
1.入学前提前批次选拔:7月25日起,有意向报读ACCA班的学生,请添加咨询QQ或咨询微信,管理学院ACCA项目中心将通知暑期相关报名事宜;
2.入学后择优录取选拔:有意向报读ACCA班的学生前往管理学院ACCA项目中心进行现场选拔报名(为保证教学质量,入学前提前批次招满后开学将不再进行招生选拔)。
(三)学习费用
1.选拔进入ACCA班的学生除缴纳学校规定的本科学费之外,另需缴纳ACCA方向班费用;
2.ACCA注册费、年费和考务费用,费用标准以英国ACCA官方公布为准;
3.原版教材及练习册,学生根据自己需求选购,ACCA方向班免费提供课程配套讲义。
(四)学籍学制
1.学籍:三年面授+两年网课,共五年学籍;
2.学制:每周六周天上课,具体上课安排依据ACCA项目中心公告公示。
(五)联络方式
1.咨询电话:史老师 029-86173217/13379261541
郭老师 18502922023(同微信)
王老师 18509287207(同微信)
2.咨询办公室:教9-602、教9-604室 ACCA项目中心
方向班预约咨询表:

威尼斯7026官网ACCA项目中心
二零二三年七月